跳到主要內容區
您的瀏覽器不支援JavaScript功能,若網頁功能無法正常使用時,請開啟瀏覽器JavaScript狀態
Menu
漢堡鈕選單
回首頁
網站導覽
Search
漢堡鈕選單
校長室
教務處
學務處
總務處
輔導處
圖書館
科技高中
進修部
會計室
人事室
文教基金會
AI+假日方案
:::
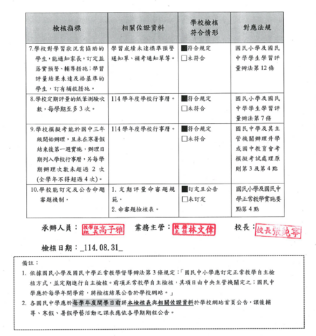
114學年度錦和高中正常教學學校公告資料及自我檢核表
114學年度錦和高中正常教學學校公告資料及自我檢核表
字體大小調整
小
中
大
您的瀏覽器不支援JavaScript功能,若網頁功能無法正常使用時,請開啟瀏覽器JavaScript狀態
114學年度錦和高中正常教學學校公告資料及自我檢核表
114學年度錦和高中正常教學學校公告資料及自我檢核表
114學年度錦和高中正常教學學校公告資料及自我檢核表
114學年度錦和高中正常教學學校公告資料及自我檢核表
114學年度錦和高中正常教學學校公告資料及自我檢核表
20250912092053708.pdf
批次下載附件
瀏覽數:
友善列印
分享
登入成功
Close (Esc)
Share
Toggle fullscreen
Zoom in/out
Previous (arrow left)
Next (arrow right)